L'Hôpital's Rule

Last edited
mathcalculus

When computing limits of the form , direct substitution sometimes gives an indeterminate form like or . L'Hôpital's rule resolves these by replacing the limit with the ratio of derivatives: . I'll walk through a few cases demonstrating why this is true. It won't be rigorous, but I think it's more useful to build intuition.

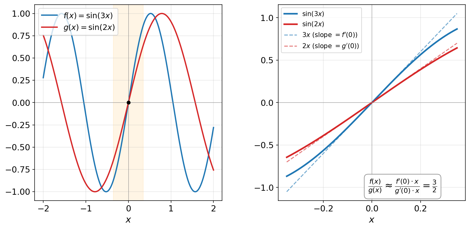
The case at a finite limit

Suppose and we want to evaluate . Recall the derivative is defined as

so for small we have . Since , this gives , and similarly . So the ratio near is approximately

The cancels, and the ratio of the functions reduces to the ratio of their derivatives, giving

Visually, both functions pass through zero, so near that point they each look like a straight line through the origin. The ratio of two lines through the origin is just the ratio of their slopes.

Near the zero, both functions are approximately linear

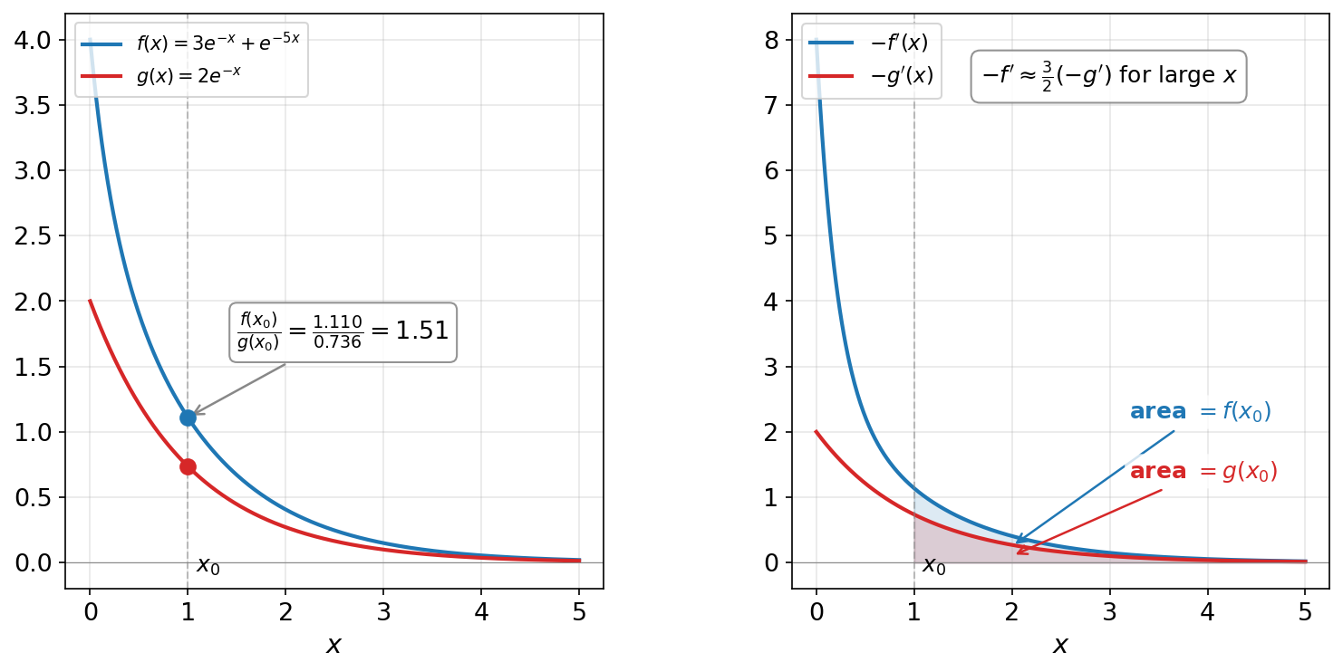
The case at an infinite limit

Now suppose and we want to evaluate . By the fundamental theorem of calculus,

so , and similarly .

Suppose . Then for sufficiently large , for all , so , and

As , the approximation becomes arbitrarily tight, giving

The key idea is that each function's value equals the tail integral of its derivative. If the derivatives are approximately proportional in the tail, then the integrals are too.

Function values equal tail integrals of derivatives

The case

Now suppose and we want to evaluate . For any where is finite, by the fundamental theorem of calculus,

so . As , the integral grows without bound because approaches while remains finite, so , and similarly .

Suppose . Fix close enough to that for all between and , so and

With fixed, taking gives

This argument applies whether is finite or infinite.

Another way to see it is when both functions are enormous, shifting either one by a constant barely changes the ratio. So the initial values and don't matter, only the growth from onward does. And if the derivatives have ratio near the limit, the growth has ratio .

Shifting both functions to zero shows the ratio is determined by growth